Notice
Recent Posts
Recent Comments
Link
| 일 | 월 | 화 | 수 | 목 | 금 | 토 |
|---|---|---|---|---|---|---|
| 1 | ||||||
| 2 | 3 | 4 | 5 | 6 | 7 | 8 |
| 9 | 10 | 11 | 12 | 13 | 14 | 15 |
| 16 | 17 | 18 | 19 | 20 | 21 | 22 |
| 23 | 24 | 25 | 26 | 27 | 28 | 29 |
| 30 |
Tags
- python데이터분석
- 파이썬시각화
- 주피터노트북맷플롯립
- 데이터분석시각화
- 맷플롯립
- matplotlib
- 파이썬크롤링
- 파이썬데이터분석주피터노트북
- 주피터노트북
- python알고리즘
- 주피터노트북그래프
- 파이썬
- sql연습하기
- 주피터노트북데이터분석
- 판다스그래프
- SQL수업
- 파이썬알고리즘
- SQL
- python수업
- 주피터노트북판다스
- sql따라하기
- 파이썬차트
- 팀플기록
- 판다스데이터분석
- SQLSCOTT
- 수업기록
- sql연습
- Python
- 파이썬데이터분석
- 파이썬수업
Archives
- Today
- Total
IT_developers
Python 데이터 분석(주피터노트북) - Pandas(Combine-merge) 본문
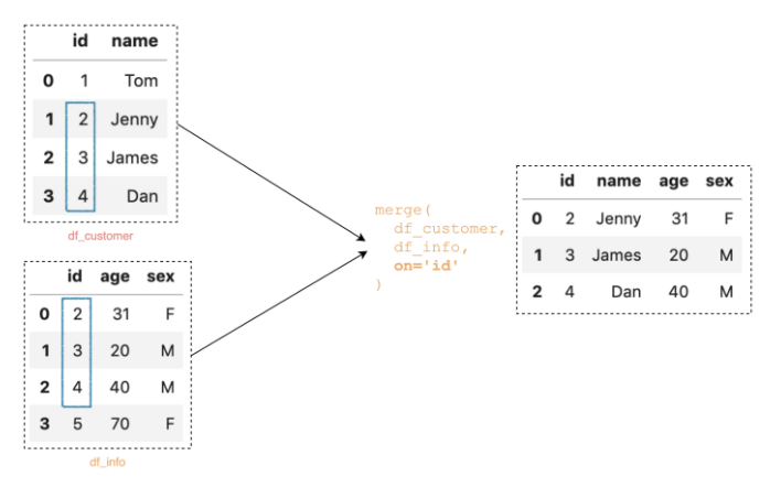
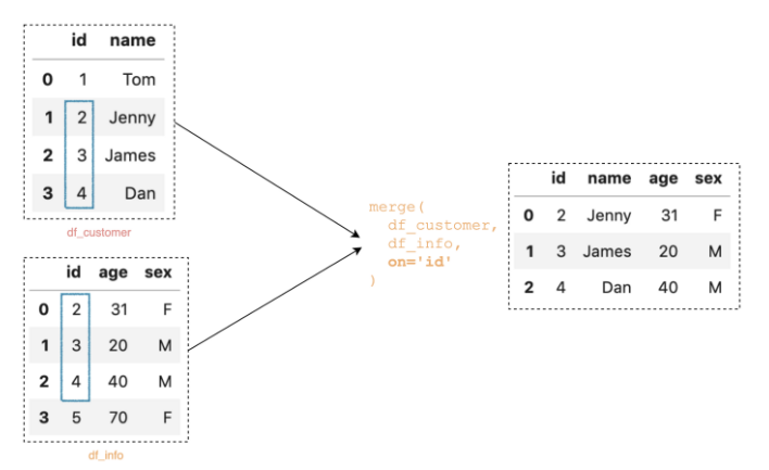
Merge
- merge(데이터프레임1, 데이터프레임2) : 두 데이터프레임에 동일한 이름을 가진 컬럼을 기준으로 두 데이터프레임을 합침




# 기본 방식처럼 했을 시 에러 : ValueError: You are trying to merge on int64 and object columns. If you wish to proceed you should use pd.concat
ValueError: You are trying to merge on int64 and object columns. If you wish to proceed you should use pd.concat

1) how='조인기준', on='컬럼기준'
- how : inner 기본


# 동일한 타입 merge

[실습]

1) df1, df2 inner join
2) df1, df2 outer join
3) df1, df2 left join
4) df1, df2 right join


index가 있다면?
1) 인덱스 생성 : set_index()


2) 인덱스 지우기 : reset_index()

3) 인덱스가 있는 데이터 merge
에러 MergeError: No common columns to perform merge on. Merge options: left_on=None, right_on=None, left_index=False, right_index=False
MergeError: No common columns to perform merge on. Merge options: left_on=None, right_on=None, left_index=False, right_index=False

에러 수정 : 옵션 주기

'Python' 카테고리의 다른 글
| Python 데이터 분석(주피터노트북) - Pandas(Reshaping data)(2) (0) | 2022.11.02 |
|---|---|
| Python 데이터 분석(주피터노트북) - Pandas(Reshaping data)(1) (0) | 2022.11.01 |
| Python 데이터 분석(주피터노트북) - Pandas(Combine-concat) (0) | 2022.10.31 |
| Python 데이터 분석(주피터노트북) - Pandas(통계) (0) | 2022.10.30 |
| Python 데이터 분석(주피터노트북) - Pandas(NaN) (0) | 2022.10.29 |
Comments